最近的珠海楼市真的有点心疼想要买房入户珠海的刚需客户!以前的文章很早就说过每一次房价稳定的时候都是上车的机会!而现在,楼市再次调控,房贷利率持续上浮,二手房停贷,公积金停办等等!这些新闻无疑是给了刚需客户当头一棒,一年又一年,买房全白忙!

1、楼市调控再升级!
本次调控明确加强赠予管理,一周前,上海出台了加强房产赠与管理的最新规定!
新规要求:
2021年7月24号起,通过赠与转让方式的,在住房限购政策执行中,该住房自转移登记之日起5年内仍记入赠与人拥有住房套数,同时,受赠人应符合国家和本市住房限购政策!同时,强化房产交易登记管理,将赠与房屋转让纳入房产交易核验范围,对于不符合住房限购政策的,不予办理交易登记手续!
2、贷款利率真的上调了吗?
上海除了政策之外,房贷利率也正式上调!
23日下午,上海人民银行总部与在沪银行共同会议!
确定房贷利率上涨事宜,首套房从4.65调至5%,
二套房从5.25%上调至5.7%,新规从24号起实施!
真的是赚了一年的工资赶不上银行随随便便调一下利率!
买房的成本又增加了!之前绝大部分银行新房房贷利率为5.88%,上浮20%,二套房房贷利率为6.125%,上浮为25%。这个利率在全国处于什么水平?请看下面这个表格。

除去成都,中山,无锡,惠州就到了河南的一些城市!心疼这些购房者三秒钟,毕竟口袋的钱....
还有河南的房贷利率也是全国“名列前茅”的!
工商银行首套房从5.88到了现在6.125,
二套房之前的6.125上涨至6.37!
光大银行从5.63到了5.88!
二套房从5.88到了6.125!
对于郑州来说,这个数据高才是常态,低了那就是不正常!
如果按照首套利率是6.125%,贷款100万,还款30年来看。月供6076.11元,总还款额218.73万,总利息118.73万。吓人不?如果我们按照之前的首套利率5.88%,100万30年计算。月供5918.57元,总还款213.06万,总利息113.06万。虽然利息只差了几万,但是这几万是你多少个月的工资!
一句话,郑州的购房者真的太难了!买房要趁早!越早越好!
3、下半年,买房将会变得更难
无论是贷款,还是新政,还是房贷利率上涨,这都是一次次给你上车的机会!
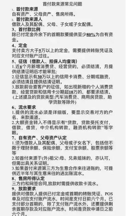
现在买房,不仅查你的首付来源,还要看征信,还要看银行流水!审核你的购房资质!

买房,真的要趁早!早买晚买早晚要买!为什么非要等到利率涨了,房价涨了,政策严了!
然后才去后悔为什么不早点买房呢?
所有政策的背后,都绕不过一个“房住不炒”。初衷很好,但对刚需来说,买房确实已经越来越难了。只能希望这把利刃,尽量不要“误伤真正的刚需”了
2019、2020年获得《广东守合同重信用企业》。专车免佣全程VIP陪看珠海各区新楼盘,助您快速买房入户珠海安家置业,一起共创富。